O společnostiProduktyObchodPodpora
Moravské přístroje
Hlavní stránka
O společnosti
Stažení software
Stažení dokumentů
Produkty
Control Web
Strojové vidění VisionLab
Kamery DataCam a osvětlovače DataLight
Průmyslový počítačový systém DataLab
Vědecké kamery
Speciální technika
Ceník
Aktivace produktů
Služby
Školení
Zakázková řešení
Podpora
Volba kamery a objektivu pro Strojové vidění
Control Web - Ukázkové aplikace

Hlavní stránkaProduktyProgramový systém Control Web3D grafika a GPU computing

Celoobrazovkový editor 3D scény
 3D scény je možno editovat "na místě" přímo v integrovaném vývojovém prostředí. Používá se k tomu editor, který je zabudován do plochy IDE systému Control Web. Tento vestavný editor je velmi pohotový a rychlý a kromě mnoha předností má dvě základní nevýhody — jeho velikost je omezena na plochu scény v aplikaci a umožňuje současně pouze jeden pohled na scénu. Tyto nedostatky napravuje nový celoobrazovkový editor scény, který je součástí systému Control Web 6.

Spuštění editoru

Celoobrazovkový editor je možno spustit prostřednictvím systémového kontextového menu patřičné 3D scény. U samostatných přístrojů nebo 3D panelu s orthografickou projekcí tato možnost není a neměla by zde ani smysl. Toto menu lze otevřít nejen z ploch se strukturami přístrojů, ale i přímo z aktuálního editoru na místě. V kontextovém menu vybereme vybereme položky Editovat ...

Kontextové menu 3D scény

Kontextové menu 3D scény

Otevře se nám editor v samostatném okně přes celou velikost pracovní plochy Windows.

Celoobrazovkový editor scény

Celoobrazovkový editor scény

Koncepce editoru

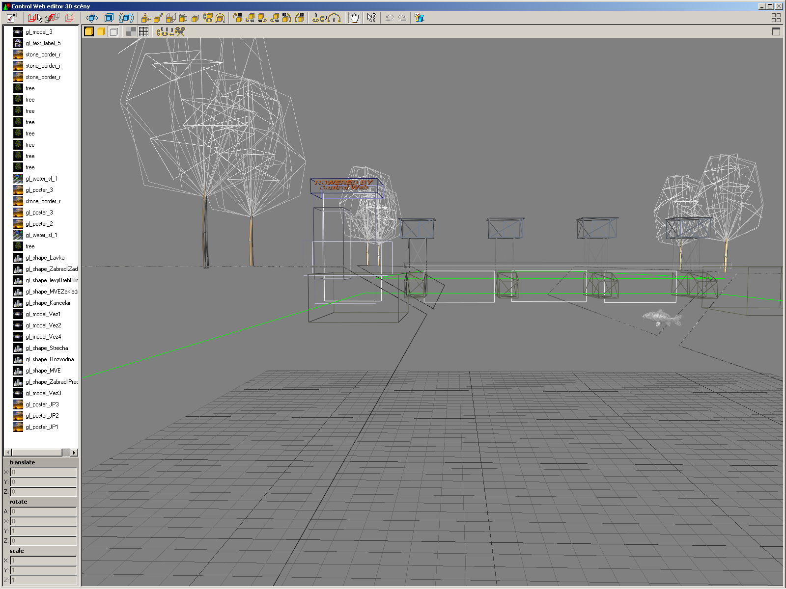
Design editoru je velmi ovlivněn snahou o získání pokud možno co největších pracovních ploch pro editaci. Plochy lišt nástrojů a ostatních pomocných objektů jsou navrženy velmi úsporně. Pod hlavní lištou s nástroji je okno editoru rozděleno na šest pracovních ploch. Tyto plochy jsou od sebe odděleny posuvnými lištami, pomocí kterých lze nastavit velikost každé z ploch. Zcela vlevo je panel se seznamem všech virtuální přístrojů v editované scéně a po ním panel s transformačními souřadnicemi právě vybraného virtuálního přístroje (přesněji řečeno jeho uzlové skupiny).

Celoobrazovkový editor scény

Celoobrazovkový editor scény

Seznam přístrojů vypadá podobně jako část stromu vizuální struktury v IDE. Rovněž do něj můžeme přidávat virtuální přístroje a také je odsud mazat. Při upuštění vkládaného přístroje myší nad touto plochou se nový virtuální přístroj vloží právě doprostřed editované scény, tedy na souřadnice translate = 0, 0, 0; Nad každým virtuálním přístrojem v této ploše lze otevřít jeho kontextové menu.

Pod tímto seznamem je editační plocha, ve které můžeme číselně nastavit veškeré parametry sekce location vybraného virtuálního přístroje. Tak lze rozmísťovat virtuální přístroje ve scéně s libovolnou přesností.

Editace pozice, natočení a měřítka velikosti virtuálního přístroje v prostoru scény

Editace pozice, natočení a měřítka velikosti virtuálního přístroje v prostoru scény

Největší plochu editoru zabírají čtyři pohledy na scénu. Vlevo nahoře je perspektivní pohled a vedle něj vpravo nahoře je pohled shora s orthografickou projekcí. Dole jsou pak orthografické průměty scény zepředu a zleva. Rozdělení plochy mezi tyto čtyři pohledy můžeme nastavovat pomocí posuvných lišt, případně můžeme kterýkoliv vybraný pohled zvětšit na celou editační plochu.

Základní uspořádání čtyř pohledů na prostor scény

Základní uspořádání čtyř pohledů na prostor scény

Kterýkoliv z pohledů lze zvětšit na celou editační plochu

Kterýkoliv z pohledů lze zvětšit na celou editační plochu

Společné nástroje editoru

Zcela nahoře je lišta společných nástrojů editoru. Řada nástrojů je stejných jako v panelů nástrojů editoru na místě, navíc je zde ale několik novinek.

Hlavní lišta nástrojů

Hlavní lišta nástrojů

Nástroje se žlutými ikonami pracují stejně jako v editoru na místě, navíc je zde mód editace s fixovanou selekcí virtuálních přístrojů. Tyto nástroje mají modré ikony a jejich používáním se nemění aktuálně vybrané virtuální přístroje. A k těmto nástrojům je zde i více možností výběru přístrojů.

  • Toto tlačítko, které má stejný vzhled jako funkčně stejné tlačítko v inspektoru přístrojů, ukončuje činnost editoru.

  • Nástroj pro výběr virtuálního přístroje v prostoru scény. Opětovným klikem na vybraný přístroj se výběr zruší. Lze vybrat libovolný počet virtuálních přístrojů.

  • Výběr virtuálního přístroje v hloubce scény. Postupným klikáním jsou vybírány jednotlivé překrývající se virtuální přístroje směrem od povrchy do hloubky scény.

  • Zrušení všech výběrů.

  • Nástroj pro změnu pozice vybraných přístrojů.

  • Změna velikosti vybraných virtuálních přístrojů. Velikost je měněna ve všech třech osách současně.

  • Rotace vybraných přístrojů.

  • Další nástroje jsou stejné jaku u editoru na místě.

  • Pro orthografické pohledy lze tímto nástrojem posouvat prostor scény po ploše pohledu. Nyní nástroj funguje i v perspektivním pohledu — posouvá zde kameru v rovině kolmé na směr jejího pohledu (obdoba tzv. úkroků stranou v počítačových hrách).

  • Toto tlačítko, které má stejný vzhled jako funkčně stejné tlačítko v IDE, vyvolává s skrývá paletu přístrojů.

  • Zcela vpravo je na liště tlačítko, který můžeme obnovit základní rozměry jednotlivých panelů pohledů na scénu.

Nástroje pro manipulaci s vybranými virtuálními přístroji se přizpůsobují pohledu, ve kterém aktuálně pracují. Proto např. nástroj při pohledu shora modifikuje pozici v osách X a Z a při pohledu zepředu modifikuje pozici v osách X a Y. Obdobně i rotace je v různých pohledech preferována kolem různých os.

Poznámka:

Pokud při použití nástrojů, které ve scéně vybírají virtuální přístroj podržíme klávesu <s>, můžeme postupným klikáním vybírat zakryté virtuální přístroje v hloubce scény obdobně jako při použití nástroje . Někdy je výhodnější tento způsob a někdy může být rychlejší a pohodlnější vybrat přístroj v seznamu v levém panelu.

Nástroje a možnosti pohledů

Jednotlivé editační pohledy mají několik svých nástrojů:

  • Přepínač pro nastavení kompletního vykreslování. Scéna je vykreslována tak, jak bude vidět v aplikaci, tj. včetně např. prostorových stínů, mlhy, čočkových efektů, skyboxu atd.

    Poznámka:

    Tato volba má smysl především pro perspektivní zobrazení, v orthografických projekcích se většina pokročilých vykreslovacích efektů neuplatňuje.

  • Přepínač pro nastavení vykreslování plných ploch. Řada vykreslovacích efektů je v tomto případě vypnuta.

  • Přepínač pro nastavení vykreslování drátových modelů.

  • a jsou přepínače plného nebo čárového vykreslování základní roviny. Tato volba je pouze u perspektivního pohledu.

  • Nastavení základního posunu a zvětšení prostoru u orthografických pohledů.

  • Maximalizace pohledu přes celou pracovní plochu nebo jeho vrácení z celé plochy do původní velikosti.

Obraz se může podle způsobu vykreslování značně lišit:

Kompletní vykreslování

Kompletní vykreslování

Vykreslování plných ploch

Vykreslování plných ploch

Vykreslování obrysových čar (tzv. drátové modely)

Vykreslování obrysových čar (tzv. drátové modely)

Spolupráce s integrovaným vývojovým prostředím

Editor je vždy otevřen přes celou velikost pracovní plochy systému Windows. Můžeme změnit velikost jeho okna, můžeme jej i minimalizovat, ale současná práce v IDE a v tomto editoru je dosti omezena. Vybereme-li v IDE nějaký virtuální přístroj, editor se automaticky ukončí a můžeme plynule pokračovat v práci v IDE. Právě editovaná scéna je během aktivity editoru pasivní a na její ploše je vykreslován náhradní obrázek.

Každý pohled může zobrazovat jiné místo scény a může být zobrazován jiným způsobem

Každý pohled může zobrazovat jiné místo scény a může být zobrazován jiným způsobem

Je-li scéna v aplikaci příliš malá pro pohodlnou editaci na místě nebo příliš složitá, je celoobrazovkový editor neocenitelným pomocníkem.

rc@mii.cz

 
 | O společnosti | Produkty | Podpora | Stažení software | Stažení dokumentů | 
Moravské přístroje, a.s., Masarykova 1148, Zlín-Malenovice, 76302